回路図データ検図ビューワソフト NDB_Schematic LightViewer
-

-
本機能は回路図CADがなくても回路図データを確認するビューアツールです。回路図データを中間ファイル(NDS)として変換したデータを閲覧し、検図支援する様々な機能を有したビューアとして、パソコンがある場所であればどこでも利用できます。
NDB_Schematic LightViewer/無償ダウンロード
NNDS形式に変換した回路図データをビューイングするツールを無償で提供致します。
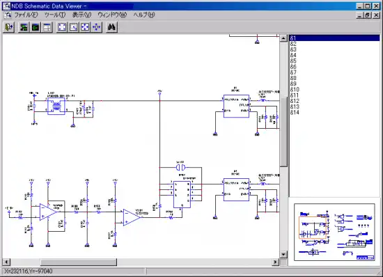
本システムは回路図CADがなくても論理回路設計データを確認することのできるビューアーツールです。
CADデータをNDS形式に変換したファイルを閲覧し、検図支援する様々な機能を有しています。
なお、本ビューアーツールは、無償でご提供しております。 以下のサイトより、ダウンロード可能です。
NDB_PCB LightViewer Deluxe Edition ダウンロードサイト: download
設計データの安全性を重視
本ビュアーツールが読み込むNDSファイルは、当社オリジナルなフォーマットであるため、万一、NDSファイルが第3者の手に渡ったとしても、流用や2次加工の心配がありません。 また、 パスワード付きNDBファイル を使用すれば、第3者に盗み見される心配もありません。パスワード付きNDSファイルを本ビューアーツールで開くと、パスワードの入力が求められ、 パスワードを知っているメンバーのみが当該ファイルを閲覧することができます。
論理回路設計データビューアー
論理回路設計者の検図を支援したり、プリント回路設計者の確認が容易になります。

主な用途
- 論理設計の検図
- 注意事項の強調マークによる設計者と検図担当者の協業
- ネット強調機能による重要配線の追跡および確認
- クロスリファレンスによる検図効率化
- 回路図、基板のクロスプローブ表示
- プリント回路設計指示書などの流用作成
機能
- 部品シンボル検索
- ネット検索
- リクエスト表示(部品シンボル)
- リクエスト表示(ネット)
- 別ページネット検索
- 回路図印刷
- 強調マーキング
- 基板データとのクロスプローブ表示 【有償オプション】
- パスワード付きNDSファイル
部品シンボル検索
-
シンボル名やリファレンスを指定して、回路図の部品シンボルを検索します。
-

ネット検索
-
ネット名を指定して、回路図の該当するネット図形を強調表示します。
-

リクエスト表示(部品シンボル)
-
回路図上にある部品シンボルが持つプロパティ情報やピンリスト情報をリクエスト表示します。
-

リクエスト表示(ネット)
-
回路図上のネットが持つプロパティ情報やピンリスト情報をリクエスト表示します。
-

別ページネット検索
-
同名のネットが別のページにもある場合に、そのネットに簡単にジャンプできます。
-

回路図印刷
-
ビューアーに読み込んだ回路図を印刷することができます。
-

強調マーキング
-
回路図上のネットや部品ピンに対して、マーキング情報を付加することができます。
付加したマーキング情報は外部ファイルに出力できるため、2人のビューアー利用者の間で、 このマーキング情報をやり取りできます。
マーキング情報の一覧リスト画面から、任意のマーキング情報をアタッチした場所にジャンプ できます。
コメントに含まれる文字列をワイルドカード付きで検索できます。 -

基板データとのクロスプローブ表示 【有償オプション】
LVSオプション (Layout vs Schematic ~基板 vs 回路図~)
-
NDB LightViewerの「プリント回路設計データビューアー」と「論理回路設計データビューアー」の連携動作によるクロスプロービング環境を提供します。選択したネット,部品,ピンに対応する相手側のアイテムを強調表示します。
例えば、下図のように、回路図上の任意のネットをクリックして、対応する基板上のパターンを強調表示します。 -

LVS Manager
-
両方のビューアーの動作を「LVS Manager」がコントロールすることで連携動作を実現します。
「LVS Manager」は、回路シンボルとフットプリント・マクロの対応付けを図るためのライブラリビューアー機能や、回路図側と基板側のネットを照合する機能を備えています。 -

パスワード付きNDSファイル
パスワードの設定されたNDSファイルを開くことができます。NDSファイルを開く際に、それに設定されているものと同じパスワードを入力する必要があります。 この機能により、設計データの機密性を高めることができます。NDSファイルにパスワードを設定するには、 こちら をご覧下さい。
【注意】
本ビューアーツールにおけるパスワード付きNDSファイルの読み込み処理で採用している暗号技術は、外国為替および外国貿易法に定める戦略物資・技術に該当し、国外へ輸出するには、関係法令に従った許可申請が必要ですが、現時点において、許可申請の手続きが完了していません。よって、当該ビューアーツール(NDB LightViewer)を国外で使用する場合には、暗号技術を実装したプログラム(ファイル)を削除する必要があります。尚、暗号技術を実装したプログラム(ファイル)を削除することで、パスワード付きNDSファイルは開くことは出来なくなりますが、パスワードの設定されていないNDSファイルは従来通り、閲覧することができます。該当するお客様は、弊社システムサポート窓口までご連絡をください。
- 英語版 NDB_PCB LightViewerはパスワード付きNDBファイルの読み込みに対応していません。